添加收藏 设为首页 欢迎光临 [云翼收藏网]
云翼收藏网
网站首页开户交易所行情邮票钱币收藏品收藏市场交易软件下载
您现在的位置: 云翼收藏网 >> 收藏市场 >> 收藏聚焦 >> 俗称扰乱红木工艺品市场
首页您现在的位置: 云翼收藏网 >> 收藏市场 >> 收藏聚焦 >> 俗称扰乱红木工艺品市场

俗称扰乱红木工艺品市场

作者:佚名      收藏聚焦编辑:admin     
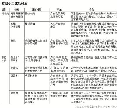
市场上红木小工艺品非常多,消费者无法辨别材质,可以到正规检测站进行检测。图/CFP 市场上红木小工艺品非常多,消费者无法辨别材质,可以到正规检测站进行检测。图/CFP 红木工艺品因材质、颜色、图案或味道特殊,受到很多消费者的喜爱。 资料图片 红木工艺品因材质、颜色、图案或味道特殊,受到很多消费者的喜爱。 资料图片 红木工艺品因材质、颜色、图案或味道特殊,受到很多消费者的喜爱。 资料图片 红木工艺品因材质、颜色、图案或味道特殊,受到很多消费者的喜爱。 资料图片 “俗称”扰乱红木工艺品市场“俗称”扰乱红木工艺品市场

  近日,北京市工商局公布了流通领域实木制品(木制工艺品)类商品质量监测公示稿,部分木制工艺品,如手串、木梳、摆件等被监测出树种名称与标称不符的情况。目前,包括红木材质在内的木制工艺品市场比较混乱,不规范的标称、虚假标称等情况时有出现,专家提醒,如果消费者对材质不了解,应到正规检测机构如木材鉴定所进行鉴定。

  多个木制工艺品树种名称与标称不符

  近日,北京市工商局对市场上销售的实木制品(木制工艺品)类商品进行了质量监测,包括手串、木梳、念珠等商品,24批次产品被监测出“树种名称与标称不符”。北京市海淀区爱家国际收藏品交流市场的三家经销商6批次产品、重庆谭木匠工艺品有限公司生产的“谭木匠”实木梳(水黄杨、酡红木)等均存在标称与树种名称不符的情况。

  早在今年1月,就有两家工艺品商店所销售实木工艺品的实测树种名称与标称不符,被勒令停售。据了解,除了家具、地板等大件商品,实木制品更多交易体现在文玩市场,手串、挂件、摆件等越来越多。一些常见材质普通消费者或许能够辨认出来,但是对于一些不常见的树种,专家往往也需要借助相应的仪器来辨别。北京市工商局相关负责人表示,实木树种名称标注是否真实,涉及消费者知情权和公平交易范畴。

  不规范“俗称”扰乱市场

  一些实木制品因其天然材质、颜色、味道受到广大消费者青睐,尤其是红木工艺品,历来都是北京文玩市场上的受欢迎产品。据业内人士介绍,随着运输条件的发达,目前进入我国的木材越来越多,除了东南亚一些传统木材出口国,来自非洲、南美等地区的木材也纷纷进入。目前市场上的红木工艺品,也出现材质混乱、价格不一的情况。

  记者发现,在本次公示的产品中,一些标称名称是公认所熟知的,例如紫檀、海南黄花梨等;有的名称从字面上则不能判断是何树种,如“金丝楠紫玫瑰”、“虎皮檀香”等。业内人士认为,目前市面上的木材名称五花八门,很多都是一些定语加俗称,极不规范,增添了市场的混乱。

  据了解,树木在成长过程中受环境影响很大,同一棵树的不同部位,表现出来的纹理也有差异,仅仅通过目测或手摸判断材质,容易出现误差。据国家家具及室内环境质量监督检验中心家具检验及木材鉴定实验室主任孙书冬介绍:“目前来实验室鉴定工艺品树种的人很多,集中在手串、摆件等小件产品,以紫檀、金丝楠、沉香木等材料为主。据我的观察,非红木类的树种比33种红木多多了,有的木材很少见。”

  ■ 业内声音

  红木工艺品标示依据《红木》

  ●孙书冬,国家家具及室内环境质量监督检验中心家具检验及木材鉴定实验室主任

  木制工艺品的树种标称如何标注,是有国家标准可依据的。2002年实施的《中国主要木材名称》(GB/T 16734-1997)和《中国主要进口木材名称》(GB/T 18513-2001)中规定了市面上流通的木材名称,适合用于木材生产、贸易、科研及教学等多个领域,木制工艺品的树种名称应该按照这两个标准所列规范名称标注。至于红木材质的木制工艺品,《红木》标准中提到,本标准适用于红木家具及其他红木制品用材的经营贸易、检验及鉴定,所以也应该根据标准规范标明。

  到正规检测站检测

  ●何建辉,西三环红木街木芝缘总经理

  目前市场上的小件实木工艺品的标称很混乱,后果是其价格体系也很混乱,实木工艺品的价格受树种、材质、品牌等多方面因素的影响。有的虽为同一材质,但色泽、花纹相差很多,价格也差不少,同一件工艺品,有的在地摊市场卖,有的经过包装进入高端商场,价格能差出十几倍甚至几十倍。很多购买者也不懂其中的玄机,单纯为了装饰性购买。如果消费者对购买工艺品的材质有疑问,一定要拿到正规检测站检测,保证结果真实性。

  D10-D11版采写/新京报记者 冯静

关于我们 | 交易所开户入口  |   客户端下载 | 加入收藏

Copyright © 2016-2024 云翼收藏网(www.32196.com) All Rights Reserved